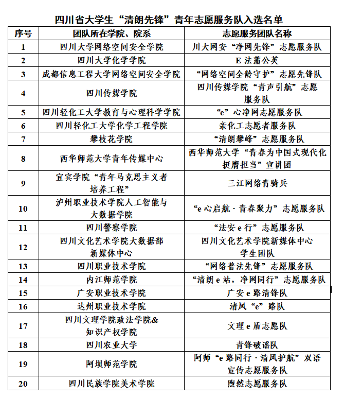
为深入学习贯彻习近平法治思想和习近平总书记关于网络强国的重要思想,深入宣传解读互联网法律法规,普及网络举报辟谣知识,提升青年学生对网络有害信息的辨识能力,中共四川省委网信办与共青团四川省委联合组织开展2025年在川高校大学生“e路同行 清风护航”青春志愿专项行动。此次行动面向全省高校选拔招募20支四川省大学生“清朗先锋”青年志愿服务队。我院“网络空间全龄守护”志愿先锋队脱颖而出,成功入选。

本次成功入选,是对我院志愿服务工作及网络素养教育成效的充分肯定。下一步,“网络空间全龄守护”志愿先锋队将以入选“清朗先锋”为契机,聚焦“全龄”守护目标,精心设计服务内容,深入社区、校园及网络空间,积极开展形式多样的普法宣传和网络辟谣志愿服务,引导广大网民特别是“一老一少”群体提升网络素养与安全防护能力,为营造清朗网络空间、建设网络强国贡献青春力量。