bw西汉姆联人工智能安全团队2022级硕士研究生卢虹宇为第一作者,导师卢嘉中副教授为通信作者,联合2023级硕士研究生刘佳佳、彭基珉的论文“Adversarial attacks based on time-series features for traffic detection”发表在ELSEVIER旗下Computers& Security期刊。该论文以成都信息工程大学bw西汉姆联(芯谷产业学院)为第一单位,先进密码技术与系统安全四川省重点实验室为第二单位,先进微处理器技术国家工程研究中心——工业控制与安全分中心为第三单位。Computers& Security期刊实时影响因子4.8,WOS期刊分区为1区,CCF-B类推荐期刊,中国科学院期刊分区为2区,学科分类为计算科学:信息系统,属于网络安全相关的前沿期刊。该论文成果为学校网络安全学科持续高质量发展做出了贡献。
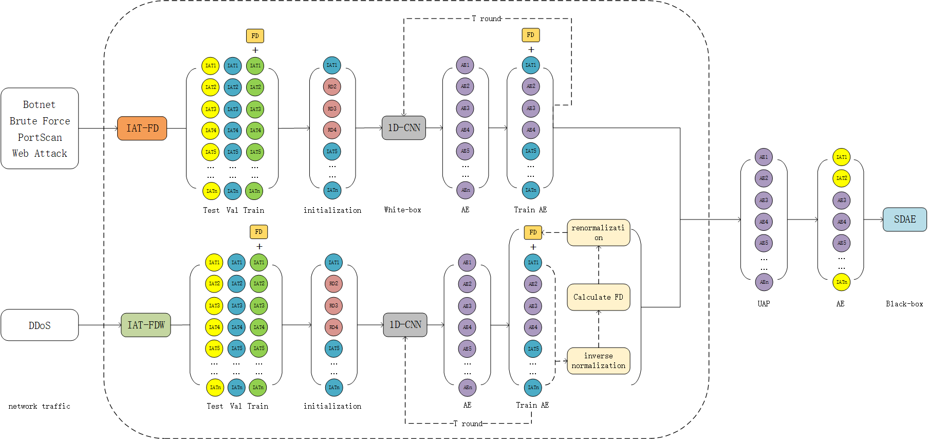
论文针对入侵检测鲁棒性问题,提出了一种基于时间序列特征的通用对抗性攻击框架。由白盒模型的梯度和损失来迭代生成对抗样本,然后针对不同流量类型应用不同的攻击方案,并将其保存为通用对抗扰动,最后向流中注入基于时间序列特征的扰动。实验对对抗样本生成模型进行评估,结果表明,所提出的方法不仅能使模型对僵尸网络、暴力破解、端口扫描和Web攻击四种恶意网络流量检测的准确率和召回率下降,同时还能使DDoS流量的检测性能下降。论文的方法利用极小的扰动将CNN白盒模型准确率下降72.76%,SDAE黑盒模型准确率下降78.77%。该论文为有效设计抵御对抗性攻击的人工智能模型奠定基础。

文章信息:https://doi.org/10.1016/j.cose.2024.104175